Weed Man Website Redesign

Service Booking, Advertising, Web Design
Weed Man has a renowned international network of locally owned and operated lawn care businesses. The official website of Weed Man Oakville expands its influence online to provide lawn care information and service quotes to potential and existing customers.

In this project, my group examined the information architecture of the website and fine turned the interface with user-centered design for Weed Man to better connect with its audience.

TEAM

TIME

ROLE

METHODOLOGY

Anqi Zhu,
Erin Zhang,
Tong Wu,
Wen Jin

2 months
Oct 15th, 2020 ~ Dec 15th, 2020

UX Researcher,
UX Designer,
UI Designer

Interview,
Observation,
Tree test,
Card sorting

Research
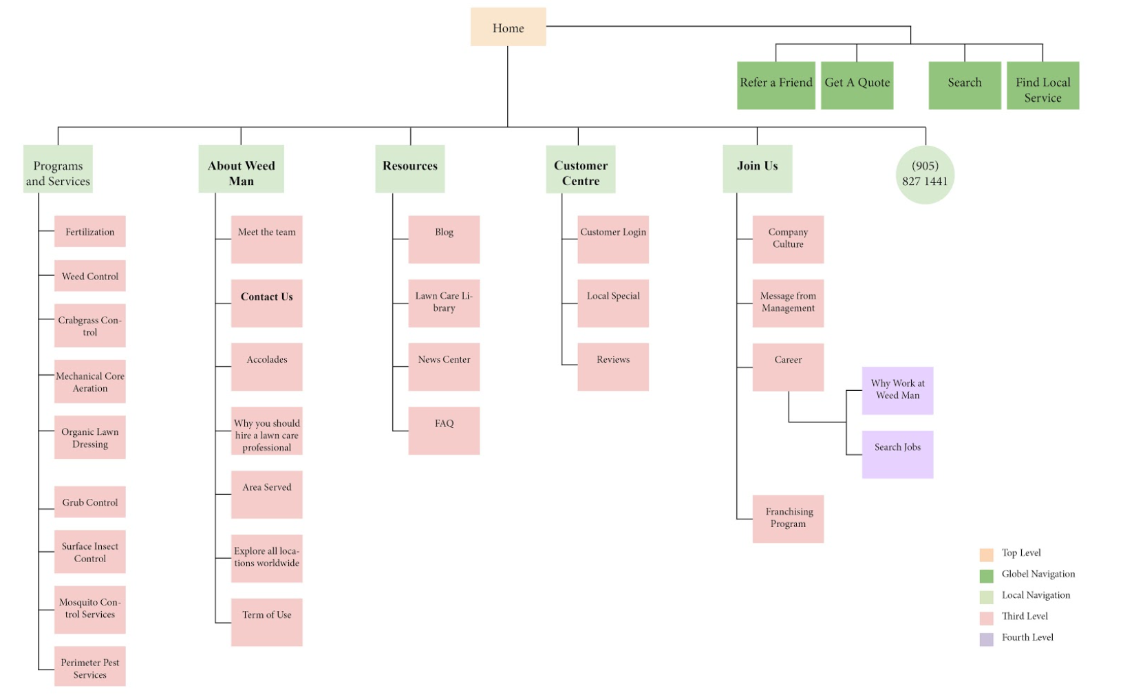
To get an overview of the site, my group first analyzed the "information ecology": context, content, and users. We also identified issues with heuristic evaluation.

Based on the findings, we targeted existing and potential customers and reached out to them for a cognitive walkthrough in designed scenarios. We discovered more specific issues, such as failure to convey website purpose on the homepage, transitions to a different domain without alert, and a mismatch between the navigation system and the users' mental model.

We recruited 5 representative users for tree testing and card sorting activities to examine the effectiveness of the navigation and labeling system.

Items in the hybrid card sorting test are generated from the content and navigation of the website.

Analysis
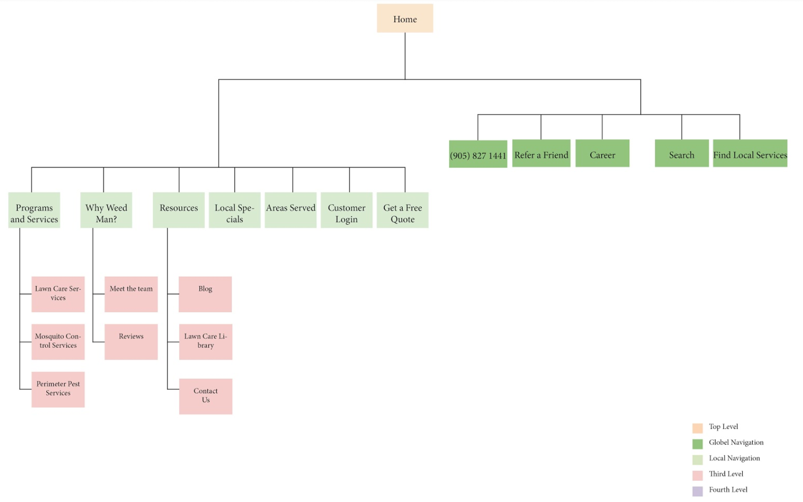
With close examination of the similarity matrix and standardization grid, we prioritized ideas for a redesign about the educational, promotional, and recruiting content as well as the major task flow.

Items are relabelled and regrouped into 5 categories under a new global navigation system. We drafted a proposal that combines existing positive features with suggestions of improvements.
Standardization grid (partial) of 5 card sorting tests.

Sketch & Prototype

For the proposal, we first sketched wire frames around the key tasks and highlighted changes to illustrate the idea. Then we generated storyboards of 4 typical tasks: learning about lawn care, getting a quote, finding a job, and joining the franchise program.

Eventually, we developed a high-fidelity prototype for all proposed changes on Figma.
Click here to view prototype in a new tab.